A separation can be quite a stressful and taxing ordeal in itself. Having to include the Family Court in the mix will likely to make things much more complicated, and not to mention, expensive. Therefore, it is advised that parties should try their best to come to a private agreement amongst themselves. This saves a lot more time, money and stress.

This is where we can come in to ensure that the agreement will be as fair and equitable to you as possible. Evidently, the closer the parties are to the agreement, the less money they would have to spend.

With that said, there are still plenty of aspects that we can assist you in to make sure that you are entering into an agreement that you are happy to live with now and in the future.

Negotiations

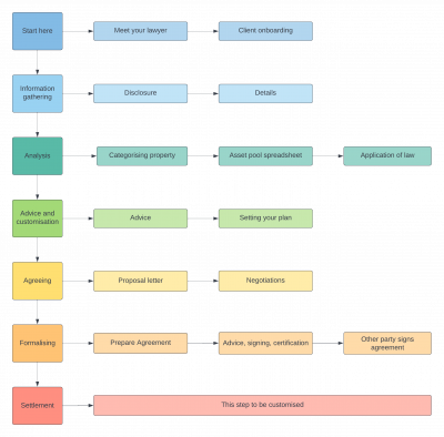
 For negotiations to begin, we do require our client to provide us with supporting documents as disclosure. These documents are used to outline your current assets and liabilities. Supporting documents typically include the following:

  • Any separate and/or joint bank accounts;
  • Any KiwiSaver/Superannuation
  • Motor vehicles, either joint and/or separate
  • Joint mortgages on any property;
  • Personal loan, either joint and/or separate;

These documents will need to be disclosed to the other party’s lawyer, who will then provide us with the same disclosure. The rationale for this is to ensure that all parties are acting in good faith and are forthcoming with their relationship property.

Advice

Once all relevant disclosure has been obtained and provided, we will then prepare a spreadsheet. This will allow us to review and compare the total amount of assets and liabilities that you and the other party currently have. This will allow us to determine how we can achieve a fair and equitable division of the relationship property.

If we find that the current agreement is not in your best interest, we will advise you regarding this and take further instructions. We will try and keep you updated as best as we can. Once you are happy with what was agreed upon, we will prepare a Letter of Advice.

This letter will clearly set out the potential effects and implications of the agreement. We want to ensure that you are completely aware of what you are getting into.

Signing

Once the Letter of Advice has been prepared, we would book a meeting with you to go through the Letter together. If it happens that you are out of town or is unable to reach our office, we will book a video-call appointment to do the same. So there should be no issues there!

Once we are satisfied that you have sufficiently understood the effects and implications of the agreement, we can witness your signature to sign and certify the agreement.

Settlement

After the agreement has been signed, dated and executed, all parties will attend to the settlement set out in the agreement. The scope of work required to complete settlement would depend on the terms of the agreement.

This could include (but not limited to) the division of funds, transfer of properties and refinancing mortgages. However, some agreements don’t necessarily have settlements. Some separations may not involve any relationship property. Therefore, parties may simply want a legally binding document to set out that the separate property they have is divided accordingly.

Essentially, we will execute the agreement the way that it is meant to be done.

What can WE do?

If you are still unsure of the process or how to go about getting through this, please do not hesitate to contact us!

We understand that going through a separation can be an extremely stressful process. We will do our best to ensure that you get through this process as painless and as quickly as possible.

By |0 Comments